Это еще одна разработка на тему лабораторных средств радиосвязи. Трансивер работает вместе с лабораторным ГВЧ. Частота настройки равна частоте на выходе ГВЧ. Трансивер передает SSB-сигнал, а принимать может как SSB так и CW. Работа в диапазоне 80 метров, но соответственно перестроив лабораторный ГВЧ и антенный контур можно перейти и на другой радиолюбительский диапазон. Мощность при передаче около 0,5W, чувствительность при приеме около 10 mkV. Аппарат очень прост, легко налаживаемый и построенный на доступной элементной базе.

Схему можно легко модифицировать, - ввести собственный ГПД если нужно мобильное устройство, поднять чувствительность добавлением каскада УВЧ, поднять мощность добавлением каскада или каскадов УМВЧ.
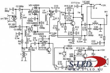
Обычно, для экспериментов с QRP используют аппараты, построенные по простейшим схемам, - приемные тракты прямого преобразования, а передающие с двухполосной модуляцией (DSB). Однако, DSB не так эффективна, как SSB. Здесь передающий тракт построен по простейшей схеме, но излучает он однополосной сигнал (SSB). При этом нет таких сложно настраиваемых и плохо доступ Т1. Величина этого напряжения около 2V (подбирается при налаживании). Частота должна соответствовать частотам диапазона 80 метров. Со вторичной обмотки Т1 напряжение ВЧ поступает на фазовращатель С1-R1 и балансный смеситель на диодах VD1-VD4. Балансировка осуществляется резисторами R2 и R3.
При передаче НЧ напряжение от электретного микрофона М1 поступает через S1.1 на вход низкочастотного усилителя на транзисторах VT2-VT4 с двухтактным выходным каскадом. Нагружен усилитель НЧ низкоомной обмоткой трансформатора Т2. В качестве Т2 здесь используется переходной трансформатора от радиоточки. Можно использовать выходной трансформатор от старого карманного транзисторного приемника с трансформаторным УНЧ. Обмотка 1 - высокоомная, обмотка 2 - низкоомная.
С высокоомной обмотки напряжение 34 поступает на фазовращатель R4-C6-C6 и катушки L1 и L2 служащие для раздела НЧ и ВЧ цепей. На вторичной обмотке Т3 будет SSB сигнал, который теперь усилится каскадом на транзисторе VT5 до мощности около 0.5W и поступит в антенну через согласующий трансформатор Т4 и П-контур C19-L5-С20.
При приеме переключатель S1 в показанном на схеме положении. При этом питание на каскад на транзисторе VT5 не поступает. Антенна работает на прием. С П-контура C19-L5-C20 ВЧ сигнал через С14 поступает на вторичную обмотку трансформатора Т3. Система - диодный балансный смеситель -генератор ВЧ теперь работает как демодулятор. Низкочастотный сигнал выделяется на первичной обмотке трансформатора Т2 и через регулятор громкости R5 поступает на базу транзистора VT1 - предварительного усилителя НЧ. Питание на этот каскад поступает только при приеме через S1.4. Далее НЧ сигнал через S1.1 проходит на УМЗЧ на транзисторах VT2-VT4 и через S1.2 на динамик В1 (динамик от карманного приемника или радиоточки).
Детали. Для трансформаторов Т1, Т3, Т4 используются ферритовые кольца внешним диаметром 10 мм из феррита 400НН (или другого). Намотка трансформаторов Т1 и Т4 ведется сложенным вдвое проводом ПЭВ 0,35. Всего 15 витков. Затем концы разделываются и при помощи омметра или прозвонки находят концы обмоток. Для Т4 начало одной обмотки соединяют с концом другой, так получают точку отвода. Трансформатор Т3 мотают таким же проводом, тоже число витков, но сложенным втрое. В результате получается три обмотки. Первичную обмотку получают соединением конца одной обмотки с началом другой (как трансформатор Т4). Оставшаяся третья обмотка служит вторичной. Мотать трансформаторы нужно равномерно распределяя витки по длине окружности ферритового кольца.